AutoMHatic OCR Dashboard

Designing Speed: A Faster, Clearer Path Through Loan Applications

AutoMHatic OCR Dashboard

PROJECT OVERVIEW

AutoMHatic, a lender specializing in manufactured homes, aimed to stand out by streamlining applications and offering near-instant decisions. They integrated AI to scan applications and collect data, but some details still required user verification. To speed processing time, they needed a system to quickly fill in gaps. As the UI/UX Designer & Researcher, I created two high-fidelity wireframes to be handed off to the developers for an MVP.

ROLE

UI/UX Designer + UX Researcher

STAKEHOLDERS

TIMEFRAME & COMPLETION

MVP: 4 weeks, 2024 + Phase 2: 2 weeks, 2025

BACKGROUND

As the UI/UX Designer & Researcher, I joined aLLoan’s team to design a high-fidelity dashboard for all applications and a screen to update missing or incorrect information.

Each application is unique in how many fields need to be completed, based on the type of application and which fields the OCR is able to capture.

Later in this case study, you will learn that I returned about a year after the product was launched and virtually interviewed three data clerks to learn about their experience before and after using the new lending portal MVP.


OBJECTIVE

AutoMHatic’s data clerks, who are responsible for processing loan applications, needed a way review the applications, account for all varieties, and quickly identify missing or incorrect information that the OCR failed to capture.

“How might we more efficiently guide the user through the application so they know which fields need review, so they can complete more applications within a shorter period of time, increasing productivity without sacrificing work quality?“


BUSINESS GOALS

AutoMHatic’s goal was to decrease data entry and human error, and increase productivity, helping the users process applications up to 2000% or 18-24 times quicker.

CONDUCTING RESEARCH

I interviewed the Project Manager to understand the business, users, challenges, and the new OCR workbench solution. Previously, all data entry was manual and time-consuming.

COMPETITIVE ANALYSIS

I reviewed three manufactured-home lenders and learned that the MH market operates very differently from traditional mortgages: it carries higher risk, requires a more rigorous application process, and often results in higher rates and fees. Lenders with MH expertise are especially valuable because buyers must navigate a unique, outdated purchase process where dealers still rely on paper applications that are manually entered or emailed to loan officers. This makes aLLoan’s product for AutoMHatic particularly significant, as they are the only MH lender offering a digital application with instant decisioning.

TASK FLOW

Now, when a PDF application is emailed in, the lending portal uses OCR to extract text. Characters with 80%+ confidence are auto-captured, while anything below that threshold requires human review and manual entry.


LOW-MID FIDELITY WIREFRAMES

Based on the new user flow, I sketched several different screen options to share with the Project Manager, who I met with once a week for about 4 weeks. I would build on his feedback eventually creating high-fidelity wireframes. 

Low-fidelity dashboard wireframe

Mid-fidelity dashboard wireframe

DASHBOARD

The user dashboard is the initial screen in the lending portal and lists borrower applications for review. I created two low-fi versions—one with this layout and another with a sidebar—but the project manager preferred this design since there weren’t enough menu items to warrant a sidebar.

To support the business goal of faster processing, I included fields showing when each application was received, how much still requires review, and its current status. Users can also filter the list to customize their view, or use the search feature to find a specific application. The top bar displays the total applications in their queue, as well as completed and remaining items.

Three low-fidelity application wireframes

Mid-fidelity application wireframe - iteration 1

Mid-fidelity application wireframe - iteration 2

APPLICATION REVIEW

I designed three options for the application review screen, including one with an enlarged document view as requested by the project manager. After exploring a mid-fi version that allowed in-document editing (later ruled out due to engineering constraints), I created a layout with entry fields on the left and a minimized page preview on the right to maximize workspace.

The project manager and I mapped out the field types and OCR behavior, which informed a structure of collapsible sections that let users review the application step-by-step. Icons indicate required review, OCR confidence, and intentionally blank fields. I also added a progress bar showing estimated review time and overall OCR confidence to help users manage their workflow.

Users can’t submit the application until all required fields are completed


UI

The UI uses icons, color, and text to relay meaning to the user so they can quickly understand the actions required to complete their tasks in a timely manner.


COLOR PALETTE

This product is an MVP, used internally by the company. My focus was a color palette that was accessible, with simple contrasting colors like black, white, grey, and blues. The secondary palette was green, blue, and red, colors that indicate actions for the user. 


FINAL DESIGN

The final designs included adding color and more iconography to help the identify tasks quickly. These screens were handed off to the developers to build the MVP.

Final design for high-fidelity dashboard.

Final design for high-fidelity application.


MVP for the lender portal dashboard based on my wireframe.

MVP for lender portal application screen based on my wireframe.

MVP

A few months after handing off the high-fidelity dashboards, the project manager shared the working MVP built from my designs. It was my first time collaborating with engineers on an MVP, so seeing the product come to life was exciting—and even more rewarding was learning that the new design reduced application processing time from 3–4 hours to just 3–5 minutes.


NEXT STEPS

I recommended adjusting the colors to better align with my original design, both to clarify required actions and to improve accessibility, since white text on a yellow background may not provide sufficient contrast. I also noticed that the team removed the sidebar to enlarge the application view, which was a strong improvement for usability.

INTERVIEWS

After the product had been in use for about 1.5 years, I interviewed three users to learn about their experience.

PAIN POINTS & INSIGHTS

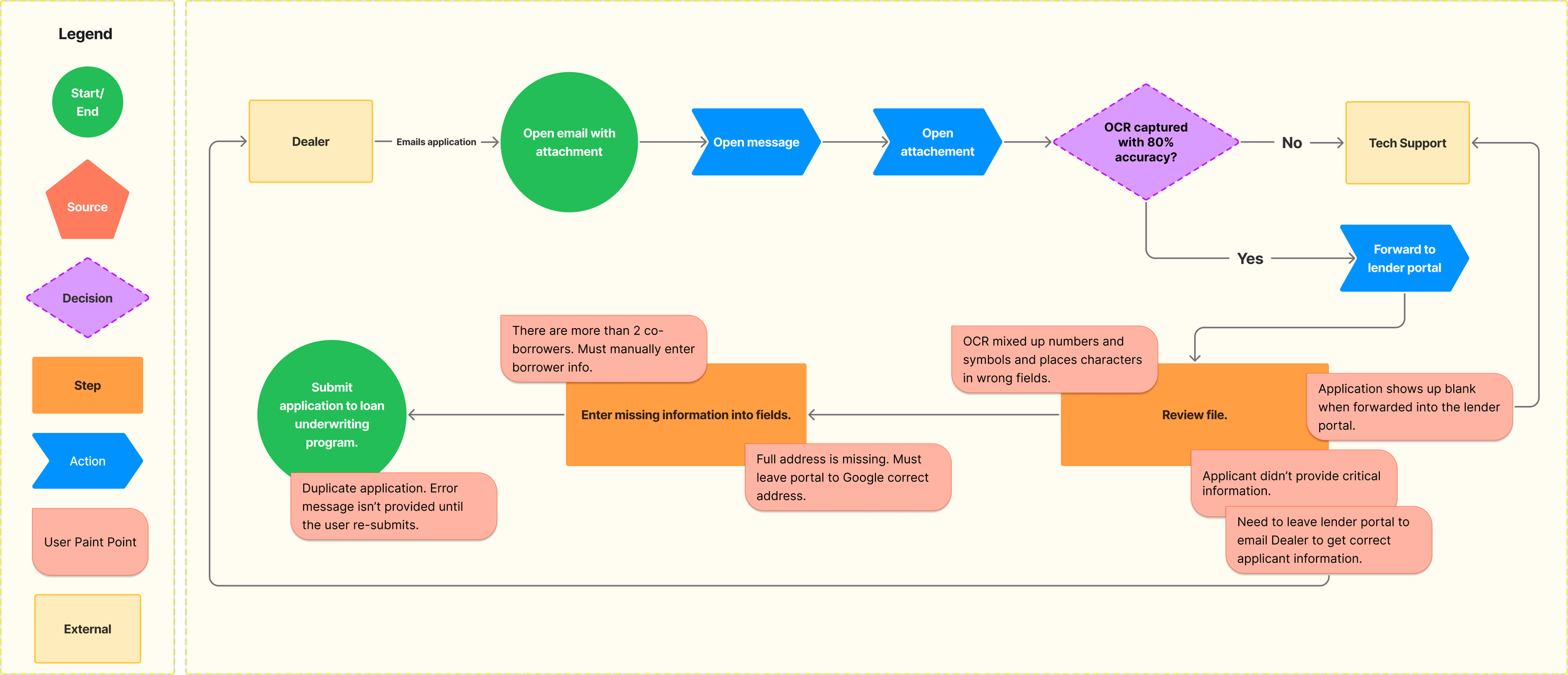
  • Missing address search → users left the system to validate addresses

  • Messaging happens outside the platform → lost time, rework

  • Glitches cause blank applications + session loss → low trust

  • Only 2 borrowers supported → incorrect denials for valid loans

  • Duplicates caught after completion → wasted effort

  • OCR too weak for handwritten/mobile-home dealer docs

  • Loan officers value impact metrics and recognition

USER FLOW

After interviewing the users, I created a user flow to visualize their process better and understand where in flow they were experiencing issues.


STORYBOARDING

The commonality among the users’ pain points was that they all delayed the application for being processed, thus prolonging the application processing time. When devising the storyboard I returned to the business’s goal of timely application processing and considered how all these hold ups would make the user feel.


NEXT STEPS

In the next phase, I would focus on the prioritized solutions listed below to address the users’ pain points. They’re organized by level of urgency and difficulty to determine which would have the most impact.

PRIORITIZED SOLUTIONS

Urgent + Easy

✓ Address Autocomplete
✓ Early Duplicate Detection

Urgent + Difficult

⚠ Fix Core Stability Issues
⚠ Add 2+ Borrower Support
⚠ Add Secure Messaging + Dealer Upload Flow

Not Urgent

☆ Motivational UI (Easy)
✦ Advanced OCR (Difficult)

LEARNINGS & TAKEAWAYS

Communication + Iteration

The project required fast design turnarounds and constant communication with the project manager. While coordinating meetings came naturally to me, the rapid iteration process was challenging at first—but the tight timeline ultimately helped me learn to manage it effectively.

Documentation

I could have kept more thorough documentation throughout the project and organized assets better. My sketches were spread across various notebooks, and my notes were in shorthand, which made sense at the time, but 1.5 years later they were hard to decipher.

Goal achieved

I’m proud that my wireframes were approved and later validated when the MVP lender portal launched and reduced application time from 3–4 hours to under 10 minutes.

Next
Next

Team Thrive Athletics Responsive Website Redesign